J. Semicond. > 2014, Volume 35 > Issue 4 > 045001

SEMICONDUCTOR INTEGRATED CIRCUITS

A high linearity SiGe HBT LNA for GPS receiver

Yanbin Luo1, , Jian Shi1, Chengyan Ma1, 2, 3, Yebing Gan2 and Min Qian3

+ Author Affiliations

 Corresponding author: Luo Yanbin, Email:luoyanbin315@gmail.com

DOI: 10.1088/1674-4926/35/4/045001

PDF

Abstract: A high linearity 1.575 GHz SiGe:HBT low noise amplifier (LNA) for global positioning system applications is described. The bipolar cascoded with an MOSFET LNA was fabricated in a commercial 0.18 μm SiGe BiCMOS process. A resistor bias feed circuit with a feedback resistor was designed for the LNA input transistor to improve its intermodulation and compression performance. The packaged chip tested on board has displayed a noise figure of 1.11 dB, a power gain of 18 dB, an output 1 dB compression point of +7.8 dBm and an input third-order intercept point of +1.8 dBm. The chip occupies a 500×560 μm2 area and consumes 3.6 mA from a 2.85 V power supply.

Key words: LNAnoise figurehigh linearityOP1dBⅡP3SiGe HBT



[1]
Agarwal A, Chandel G S, Biswas A. A 1.575 GHz BiCMOS GPS low noise amplifier for low power application. Topical Meeting on Silicon Monolithic Integrated Circuits in RF Systems, 2004:179 http://ieeexplore.ieee.org/xpls/icp.jsp?arnumber=1398197
[2]
Poh J C H, Cheng P, Thrivikraman T K, et al. High gain, high linearity, L-band SiGe low noise amplifier with fully-integrated matching network. Topical Meeting on Silicon Monolithic Integrated Circuits in RF Systems (SiRF), 2010:69 http://ieeexplore.ieee.org/document/5422953/
[3]
Liang Q Q, Niu G F, Cressler J D, et al. Geometry and bias current optimization for SiGe HBT cascode low-noise amplifiers. IEEE MTT-S International Microwave Symposium Digest, 2002, 1:517 http://ieeexplore.ieee.org/xpl/abstractKeywords.jsp?arnumber=1012078
[4]
Sivonen P, Kangasmaa S, Parssinen A. Analysis of packaging effects and optimization in inductively degenerated common-emitter low-noise amplifiers. IEEE Trans Microw Theory Tech, 2003, 51(4):1220 doi: 10.1109/TMTT.2003.809633
[5]
Ma P X, Racanelli M, Zheng J, et al. A novel bipolar-MOSFET low-noise amplifier (BiFET LNA), circuit configuration, design methodology, and chip implementation. IEEE Trans Microw Theory Tech, 2003, 51(11):2175 doi: 10.1109/TMTT.2003.818581
[6]
Ko J S, Kim H S, Ko B K, et al. Effect of bias scheme on intermodulation distortion and its use for the design of PCS Tx driver. IEEE Radio Frequency Integrated Circuits (RFIC) Symposium, 2000:105 http://ieeexplore.ieee.org/xpls/abs_all.jsp?arnumber=854427
[7]
Taniguchi E, Ikushima T, Itoh K, et al. A dual bias-feed circuit design for SiGe HBT low-noise linear amplifier. IEEE Trans Microw Theory Tech, 2003, 51(2):414 doi: 10.1109/TMTT.2002.807835
[8]
Leitner T. A high linearity LNA with modified resistor biasing. Asia Pacific Microwave Conference, 2009:160 http://ieeexplore.ieee.org/document/5384407/
[9]
Zhou Renjie, Xiang Yong, Wang Hong, et al. A sub-1-dB noise figure monolithic GNSS LNA. Journal of Semiconductors, 2013, 34(9):095010 doi: 10.1088/1674-4926/34/9/095010
[10]
Kang B, Yu J, Shin H, et al. Design and analysis of a cascode bipolar low-noise amplifier with capacitive shunt feedback under power-constraint. IEEE Trans Microw Theory Tech, 2011, 59(6):1539 doi: 10.1109/TMTT.2011.2136355
[11]
Im D. A +9 dBm output P1dB active feedback CMOS wideband LNA for SAW-less receivers. IEEE Trans Circuits Syst Ⅱ:Express Briefs, 2013, 60(7):377 doi: 10.1109/TCSII.2013.2261174
Fig. 1.  The model of conventional packaged SiGe LNA.

Fig. 2.  Conventional resistor bias feed circuit.

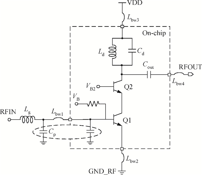
Fig. 3.  Proposed circuit of the high linearity LNA.

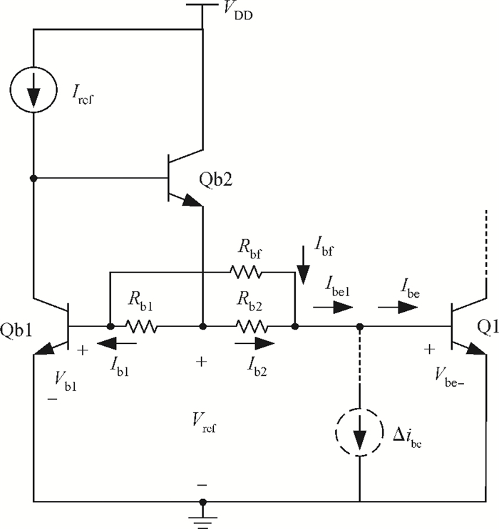
Fig. 4.  The resistor bias feed circuit with a feedback resistor.

Fig. 5.  Chip micro-photograph of the LNA.

Fig. 6.  Measured $S$-parameters of the LNA.

Fig. 7.  Measured NF of the LNA.

Fig. 8.  Measured $P_{\rm 1dB}$ of the LNA.

Fig. 9.  Measured IIP3 of the LNA.

Table 1.   Performance comparison with previous reported works.

[1]
Agarwal A, Chandel G S, Biswas A. A 1.575 GHz BiCMOS GPS low noise amplifier for low power application. Topical Meeting on Silicon Monolithic Integrated Circuits in RF Systems, 2004:179 http://ieeexplore.ieee.org/xpls/icp.jsp?arnumber=1398197
[2]
Poh J C H, Cheng P, Thrivikraman T K, et al. High gain, high linearity, L-band SiGe low noise amplifier with fully-integrated matching network. Topical Meeting on Silicon Monolithic Integrated Circuits in RF Systems (SiRF), 2010:69 http://ieeexplore.ieee.org/document/5422953/
[3]
Liang Q Q, Niu G F, Cressler J D, et al. Geometry and bias current optimization for SiGe HBT cascode low-noise amplifiers. IEEE MTT-S International Microwave Symposium Digest, 2002, 1:517 http://ieeexplore.ieee.org/xpl/abstractKeywords.jsp?arnumber=1012078
[4]
Sivonen P, Kangasmaa S, Parssinen A. Analysis of packaging effects and optimization in inductively degenerated common-emitter low-noise amplifiers. IEEE Trans Microw Theory Tech, 2003, 51(4):1220 doi: 10.1109/TMTT.2003.809633
[5]
Ma P X, Racanelli M, Zheng J, et al. A novel bipolar-MOSFET low-noise amplifier (BiFET LNA), circuit configuration, design methodology, and chip implementation. IEEE Trans Microw Theory Tech, 2003, 51(11):2175 doi: 10.1109/TMTT.2003.818581
[6]
Ko J S, Kim H S, Ko B K, et al. Effect of bias scheme on intermodulation distortion and its use for the design of PCS Tx driver. IEEE Radio Frequency Integrated Circuits (RFIC) Symposium, 2000:105 http://ieeexplore.ieee.org/xpls/abs_all.jsp?arnumber=854427
[7]
Taniguchi E, Ikushima T, Itoh K, et al. A dual bias-feed circuit design for SiGe HBT low-noise linear amplifier. IEEE Trans Microw Theory Tech, 2003, 51(2):414 doi: 10.1109/TMTT.2002.807835
[8]
Leitner T. A high linearity LNA with modified resistor biasing. Asia Pacific Microwave Conference, 2009:160 http://ieeexplore.ieee.org/document/5384407/
[9]
Zhou Renjie, Xiang Yong, Wang Hong, et al. A sub-1-dB noise figure monolithic GNSS LNA. Journal of Semiconductors, 2013, 34(9):095010 doi: 10.1088/1674-4926/34/9/095010
[10]
Kang B, Yu J, Shin H, et al. Design and analysis of a cascode bipolar low-noise amplifier with capacitive shunt feedback under power-constraint. IEEE Trans Microw Theory Tech, 2011, 59(6):1539 doi: 10.1109/TMTT.2011.2136355
[11]
Im D. A +9 dBm output P1dB active feedback CMOS wideband LNA for SAW-less receivers. IEEE Trans Circuits Syst Ⅱ:Express Briefs, 2013, 60(7):377 doi: 10.1109/TCSII.2013.2261174
  • Search

    Advanced Search >>

    GET CITATION

    shu

    Export: BibTex EndNote

    Article Metrics

    Article views: 3310 Times PDF downloads: 45 Times Cited by: 0 Times

    History

    Received: 01 August 2013 Revised: 10 September 2013 Online: Published: 01 April 2014

    Catalog

      Email This Article

      User name:
      Email:*请输入正确邮箱
      Code:*验证码错误
      Yanbin Luo, Jian Shi, Chengyan Ma, Yebing Gan, Min Qian. A high linearity SiGe HBT LNA for GPS receiver[J]. Journal of Semiconductors, 2014, 35(4): 045001. doi: 10.1088/1674-4926/35/4/045001 ****Y B Luo, J Shi, C Y Ma, Y B Gan, M Qian. A high linearity SiGe HBT LNA for GPS receiver[J]. J. Semicond., 2014, 35(4): 045001. doi: 10.1088/1674-4926/35/4/045001.
      Citation:
      Yanbin Luo, Jian Shi, Chengyan Ma, Yebing Gan, Min Qian. A high linearity SiGe HBT LNA for GPS receiver[J]. Journal of Semiconductors, 2014, 35(4): 045001. doi: 10.1088/1674-4926/35/4/045001 ****
      Y B Luo, J Shi, C Y Ma, Y B Gan, M Qian. A high linearity SiGe HBT LNA for GPS receiver[J]. J. Semicond., 2014, 35(4): 045001. doi: 10.1088/1674-4926/35/4/045001.

      A high linearity SiGe HBT LNA for GPS receiver

      DOI: 10.1088/1674-4926/35/4/045001
      More Information
      • Corresponding author: Luo Yanbin, Email:luoyanbin315@gmail.com
      • Received Date: 2013-08-01
      • Revised Date: 2013-09-10
      • Published Date: 2014-04-01

      Catalog

        /

        DownLoad:  Full-Size Img  PowerPoint
        Return
        Return