| Citation: |
Qipei Zhang, Pengwei Liu, Wenzhang Fang, Dong Ni, Yuting Kong. MPNet: A modular deep learning process TCAD surrogate modeling framework[J]. Journal of Semiconductors, 2026, In Press. doi: 10.1088/1674-4926/25100005
****
Q Zhang, P W Liu, W Z Fang, D Ni, and Y T Kong, MPNet: A modular deep learning process TCAD surrogate modeling framework[J]. J. Semicond., 2026, 47(6): 062302 doi: 10.1088/1674-4926/25100005
|
MPNet: A modular deep learning process TCAD surrogate modeling framework
DOI: 10.1088/1674-4926/25100005
CSTR: 32376.14.1674-4926.25100005
More Information-
Abstract
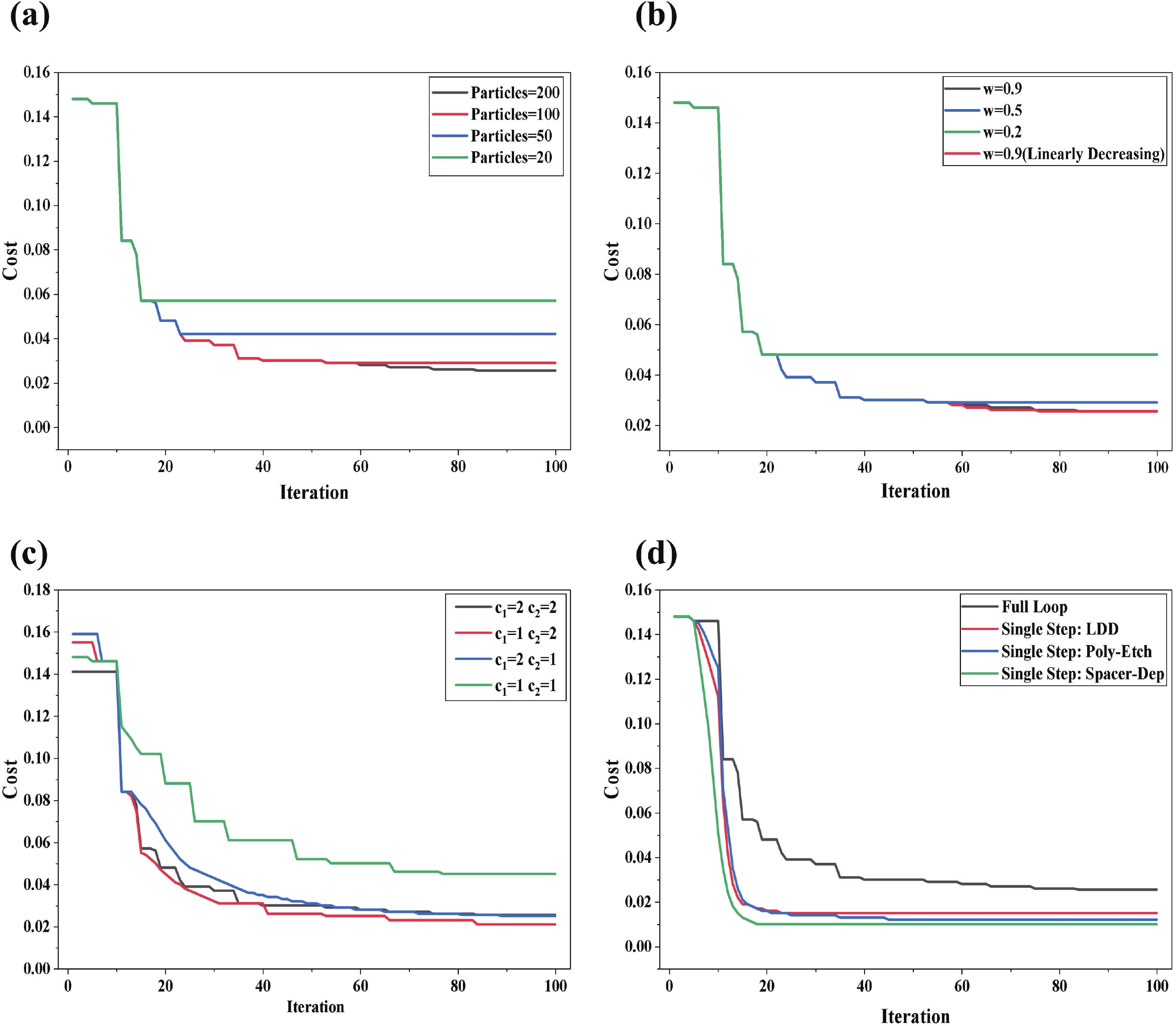
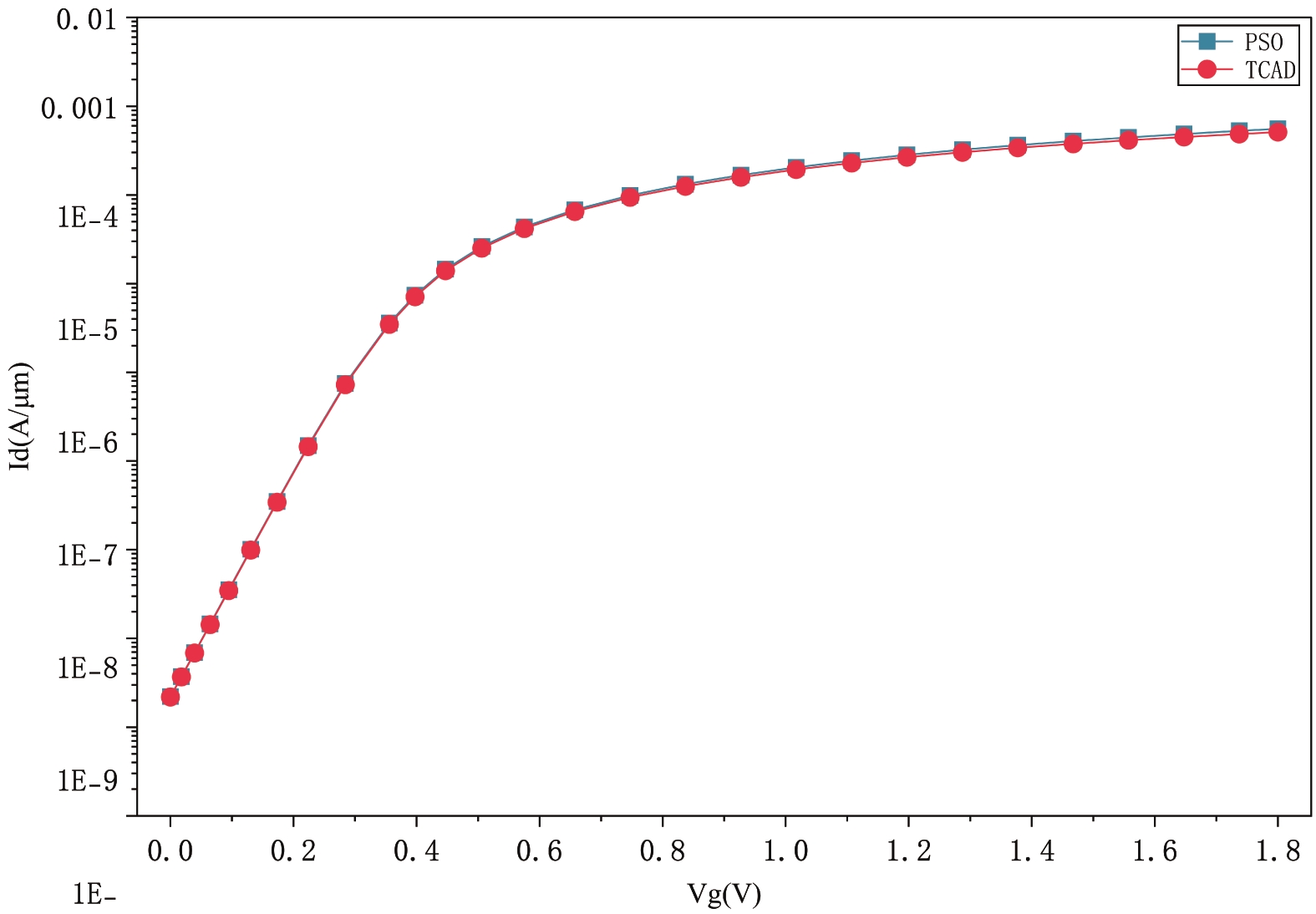
The computational cost of TCAD simulations is becoming prohibitively high with the complexity of advanced process technologies, making simulation acceleration a critical research priority. While end-to-end surrogate models mapping process recipes to device structures and characteristics offer a promising alternative, their application is often limited by poor generalizability and explainability. In this work, we present MPNet, a modular deep learning surrogate modeling framework for process TCAD. MPNet comprises distinct surrogate models for individual process modules, which are assembled into an integrated framework. These modular models employ a novel UNet-attention feature evolution method to capture the complex evolutions of device geometry and doping profiles. Each module can be trained separately on its individual process, after which the modules are cascaded and jointly fine-tuned to minimize error accumulation throughout the cascade. The efficacy of the proposed MPNet framework is demonstrated through a MOSFET integrated process TCAD case study. Results show that MPNet achieves a computational speedup of over 103 times compared to conventional TCAD, while maintaining predictive fidelity exceeding 98%. Finally, to illustrated the application of the proposed framework, MPNet is coupled with a PSO algorithm, showcasing its utility for fast process optimization to meet specific process targets.-
Keywords:
- modular surrogate model,
- deep learning,
- process TCAD,
- PSO
-
References
[1] Wu T, Guo J. Multiobjective design of 2-D-material-based field-effect transistors with machine learning methods. IEEE Trans Electron Devices, 2021, 68(11): 5476 doi: 10.1109/TED.2021.3085701[2] Koshimoto H, Ishimabushi H, Yoo J, et al. Gummel-cycle algebraic multi-grid pre-conditioning for large-scale device simulations. 2020 International Conference on Simulation of Semiconductor Processes and Devices (SISPAD), 2020: 51 doi: 10.23919/SISPAD49475.2020.9241643[3] Myung S, Choi B, Jang W, et al. Comprehensive studies on deep learning applicable to TCAD. Jpn J Appl Phys, 2023, 62: SC0808 doi: 10.35848/1347-4065/acbaa6[4] Liu P W, Hao Z K, Ren X Y, et al. Papm: A physics-aware proxy model for process systems. Proc Int Conf Mach Learn, 2024, 235: 31080 doi: 10.48550/arXiv.2407.05232[5] Liu P W, Wang P K, Ren X Y, et al. AeroGTO: An efficient graph-transformer operator for learning large-scale aerodynamics of 3d vehicle geometries. Proc AAAI Conf Artif Intell, 2025, 39(18): 18924 doi: 10.1609/aaai.v39i18.34083[6] Wu Q X, Liu P W, Ren X Y, et al. MPG: An efficient multi-scale point-based GNN for non-uniform meshes. In: machine learning and knowledge discovery in databases. Research track. Cham: Springer Nature Switzerland, 2025: 3 doi: 10.1007/978-3-032-06066-2_1[7] Thomann S, Novkin R, Li J J, et al. ML-TCAD: Accelerating FeFET reliability analysis using machine learning. IEEE Trans Electron Devices, 2024, 71(1): 213 doi: 10.1109/TED.2023.3336305[8] Han S C, Choi J, Hong S M. Acceleration of semiconductor device simulation with approximate solutions predicted by trained neural networks. IEEE Trans Electron Devices, 2021, 68(11): 5483 doi: 10.1109/TED.2021.3075192[9] Fan G X, Ma T L, Sun X G, et al. Graph attention network-based unified TCAD modeling enabling fast design technology co-optimization through transfer learning. IEEE Trans Electron Devices, 2025, 72(1): 474 doi: 10.1109/TED.2024.3493854[10] Choi H C, Yun H, Yoon J S, et al. Neural approach for modeling and optimizing Si-MOSFET manufacturing. IEEE Access, 2020, 8: 159351 doi: 10.1109/ACCESS.2020.3019933[11] Guo J M, Geng M Q, Ren K, et al. Optimizing plasma etching: Integrating precise three-dimensional etching simulation and machine learning for multi-objective optimization. IEEE Access, 2024, 12: 127065 doi: 10.1109/ACCESS.2024.3444454[12] Lukasiak L, Jakubowski A. The influence of nonuniform doping profile on I-V characteristics of MOS transistors. IEEE Trans Electron Devices, 1993, 40(2): 453 doi: 10.1109/16.182527[13] Ghulghazaryan R, Piliposyan D, Wilson J. Application of neural network-based oxide deposition models to CMP modeling. ECS J Solid State Sci Technol, 2019, 8(5): P3154 doi: 10.1149/2.0231905jss[14] Liu P W, Wu Q X, Ren X Y, et al. A deep-learning-based surrogate modeling method with application to plasma processing. Chem Eng Res Des, 2024, 211: 299 doi: 10.1016/j.cherd.2024.09.031[15] Xiao T Q, Ni D. Multiscale modeling and recurrent neural network based optimization of a plasma etch process. Processes, 2021, 9(1): 151 doi: 10.3390/pr9010151[16] Xu H Q, Gan W Z, Cao L, et al. A machine learning approach for optimization of channel geometry and source/drain doping profile of stacked nanosheet transistors. IEEE Trans Electron Devices, 2022, 69(7): 3568 doi: 10.1109/TED.2022.3175708[17] Han S C, Choi J, Hong S M. Acceleration of three-dimensional device simulation with the 3D convolutional neural network. 2021 International Conference on Simulation of Semiconductor Processes and Devices (SISPAD), 2021: 52 doi: 10.1109/SISPAD54002.2021.9592540[18] Myung S, Kim J, Jeon Y, et al. Real-Time TCAD: A new paradigm for TCAD in the artificial intelligence era. 2020 International Conference on Simulation of Semiconductor Processes and Devices (SISPAD), 2020: 347 doi: 10.23919/SISPAD49475.2020.9241622[19] Geng M Q, Guo J M, Sun Y T, et al. Accurate and efficient process modeling and inverse optimization for trench metal oxide semiconductor field effect transistors: A machine learning proxy approach. Processes, 2025, 13(5): 1544 doi: 10.3390/pr13051544[20] Everingham M, Van Gool L, Williams C K I, et al. The pascal visual object classes (VOC) challenge. Int J Comput Vis, 2010, 88(2): 303 doi: 10.1007/s11263-009-0275-4[21] Thung K H, Raveendran P. A survey of image quality measures. 2009 International Conference for Technical Postgraduates (TECHPOS), 2010: 1 doi: 10.1109/TECHPOS.2009.5412098[22] Wang Z, Bovik A C, Sheikh H R, et al. Image quality assessment: From error visibility to structural similarity. IEEE Trans Image Process, 2004, 13(4): 600 doi: 10.1109/TIP.2003.819861[23] Synopsys, Inc. Sentaurus device user guide. Mountain View, CA: Synopsys, Inc., 2022[24] Silvaco, Inc. ATLAS user’s manual. Santa Clara, CA: Silvaco, Inc, 2023[25] Coventor, Inc. Semulator3D user guide. Cary, NC: Coventor, Inc., 2021[26] Isola P, Zhu J, Zhou T, et al. Image-to-Image Translation with Conditional Adversarial Networks. IEEE Conference on Computer Vision and Pattern Recognition (CVPR), 2017: 5967[27] Kennedy J, Eberhart R. A new optimizer using particle swarm theory. IEEE Int Symp Micro Mach Human Sci, 1995: 39 doi: 10.1109/MHS.1995.494215 -
Proportional views



Qipei Zhang is an Eng.D. student in the College of Integrated Circuits at Zhejiang University, beginning his studies in 2023. He received his B.S. degree in Microelectronics Science and Engineering from East China Normal University in 2023. His current research focuses on AI for Integrated Circiuts Manufacturing.
Pengwei Liu is a Ph.D. student in the Department of Control Science and Engineering at Zhejiang University, beginning his studies in 2022. He received his B.S. degree in Mathematics and Applied Mathematics from Hefei University of Technology in 2022. His current research focuses on AI for Scientific Computing.
Wenzhang Fang is a Principal Investigator at the College of Integrated Circuits of Zhejiang University (ZJU) and a researcher at ZJU-Hangzhou Global Scientific and Technological Innovation Center (HIC-ZJU). His main research focuses on integrated circuit manufacturing processes, AI-based integrated circuit manufacturing, and 2D material integrated image sensor chips. He has published over 60 papers in high-level academic journals, which have been cited more than 2800 times.
Dong Ni is a Professor and Doctoral Advisor at the College of Integrated Circuits, Zhejiang University. He received his Ph.D. from the University of California, Los Angeles (UCLA) in 2005. His primary research interests focus on the application of multi-scale systems and artificial intelligence methods to smart manufacturing in advanced fields, particularly integrated circuits. He has published numerous high-impact papers at top-tier AI conferences, including those selected for spotlight presentations.
Yuting Kong is a ZJU100 Young Professor at the College of Integrated Circuits, Zhejiang University. She got her Ph.D. degree from the College of Control Science and Engineering, Zhejiang University in 2021. Her research interests focus on intelligent manufacturing of integrated circuits and automated design of analog circuits.
DownLoad:







